555 Timer: The Versatile Chip Explained

V.Sislam 21 views
555 Timer: The Versatile Chip Explained

555 Timer: The Versatile Chip Explained

Hey guys! Ever wondered what that little 8-pin integrated circuit, the 555 timer , actually does ? Well, you’re in for a treat! This tiny chip is a real workhorse in the electronics world, and it’s used in a ton of cool projects. We’re going to dive deep and explore the 555 timer , its inner workings, and all the amazing things it can do. Get ready to have your minds blown! This is your go-to guide to understanding the 555 timer ! Get ready to explore the exciting world of electronics with this awesome chip. It’s a versatile and powerful component that has been a favorite among hobbyists and professionals alike for decades. This guide aims to demystify the 555 timer and show you how useful it is. Let’s start with the basics.

So, what exactly is a 555 timer ? In a nutshell, it’s an integrated circuit (IC) that can be used in a variety of timer, pulse generation, and oscillator applications. You can think of it as a tiny, super-smart switch that can turn things on and off, blink lights, generate sounds, and a whole lot more. The beauty of the 555 timer lies in its simplicity and versatility. It’s relatively inexpensive, easy to use, and can be configured in a variety of ways to perform different functions. That’s why it is so popular. The 555 timer is a classic in electronics, and for good reason! It’s reliable, inexpensive, and super versatile. It’s like the Swiss Army knife of electronics. This chip is a simple, yet powerful, timer IC. It was created in the early 1970s and quickly became a favorite among electronics enthusiasts and engineers. The popularity of the 555 timer comes from its ease of use and its ability to do so many different things. Its small size, low cost, and ability to work with a wide range of voltages make it a great component. This little chip can perform a bunch of different functions. From creating delays to generating pulses, it is a key component to countless electronics projects. It is a fundamental building block.

This simple chip is the master of time.

The Internal Structure: Decoding the 555 Timer’s Secrets

Alright, let’s peek inside this little chip and see what makes it tick. The 555 timer has eight pins, each with a specific function. We’re not going to dive into every single detail, but here’s a quick rundown of the key components and how they work together: At the heart of the 555 timer are three 5kΩ resistors connected in series, creating a voltage divider network. This network provides reference voltages for the internal comparators. These comparators constantly monitor the voltages at the trigger and threshold pins. They compare these voltages to the reference voltages. These resistors, along with the other components, allow the 555 timer to generate precise time delays and oscillations. This is crucial for its various applications.

  • Pin 1 (Ground): This is the ground connection, and it needs to be connected to the negative terminal of your power supply.
  • Pin 8 (VCC): This is the power supply pin, where you connect the positive voltage. The 555 timer can typically operate with voltages from 5V to 15V.
  • Pin 4 (Reset): This pin is used to reset the timer, forcing the output low.
  • Pin 2 (Trigger): When the voltage on this pin drops below 1 3 of the supply voltage, the timer is triggered, and the output goes high.
  • Pin 6 (Threshold): When the voltage on this pin rises above 2 3 of the supply voltage, the output goes low.
  • Pin 5 (Control Voltage): This pin allows you to control the timing of the timer.
  • Pin 7 (Discharge): This pin is connected to an internal transistor that discharges the timing capacitor.
  • Pin 3 (Output): This is the output pin, and it goes high or low depending on the timer’s state. You can connect LEDs, buzzers, or other components to this pin.

Basically, the 555 timer works by charging and discharging a capacitor. The resistors, comparators, and transistor inside the chip control this process. By adjusting the values of the resistors and capacitor, you can control the timing of the output signal. The whole thing is designed to be super user-friendly.

Operating Modes: How Does it Work?

The 555 timer can operate in three main modes: astable , monostable , and bistable . Each mode provides different functionalities, opening up a world of possibilities for your projects. Let’s break down each mode. It is super important to understand these modes.

  • Astable Mode (Free-Running Oscillator): This mode is like a continuous blinker. The output of the 555 timer oscillates between high and low states, generating a continuous square wave. This mode is used for applications like LED flashers, tone generators, and pulse generators. The output signal changes between high and low states continuously. The frequency and duty cycle of the output signal are determined by the values of the external resistors and capacitor. The frequency is the number of times the output signal goes high and low in one second. The duty cycle is the percentage of time the output signal is high during one cycle. Astable mode is used when you need a continuous signal. This is great for making things blink.

  • Monostable Mode (One-Shot): In this mode, the 555 timer acts as a one-shot timer. When triggered, the output goes high for a specific duration determined by an external resistor and capacitor. This mode is used for applications like timers, delay circuits, and touch-sensitive switches. It produces a single pulse of a set duration when triggered. The pulse’s length is determined by the external resistor and capacitor values. After the set time, the output goes back to its original state. This is perfect if you need something to happen for a specific amount of time. The output remains low until triggered by a low signal at the trigger pin (pin 2). Once triggered, the output goes high for a predetermined time period.

  • Bistable Mode (Flip-Flop): This mode uses the 555 timer as a basic flip-flop. The output can be switched between high and low states using the trigger and reset pins. The output stays in that state until changed by an external signal. This mode is used for applications like latching switches and memory circuits. Unlike astable and monostable modes, bistable mode doesn’t use an external resistor and capacitor to determine timing. It works more like a switch. With a trigger, the output changes states. It stays in that state until changed by another trigger or reset signal. It is the simplest of the modes.

Understanding these three modes is key to using the 555 timer effectively. Each mode has its own unique characteristics and applications. By knowing how to use each mode, you can unlock the full potential of this amazing little chip. Now you can use it in a variety of projects.

Real-World Applications: Where Can You Find the 555 Timer?

So, where do you actually find this versatile chip? The 555 timer is used in a vast range of applications across different industries and projects. It is a fundamental component in many electronic circuits. Here are just a few examples: The 555 timer is so versatile, that it is used in countless applications. From the simplest to the most complex projects.

  • LED Flashers: The 555 timer is a perfect choice to build simple LED flashers. Using the astable mode, you can create blinking LEDs for fun projects or warning signals. Changing the resistor and capacitor values gives you control over the blink rate.
  • Timers and Delay Circuits: In monostable mode, the 555 timer can create precise time delays. Perfect for projects where you need something to happen after a certain amount of time. You can use it to control the duration of events.
  • Tone Generators: The 555 timer can generate different tones and frequencies. You can use this feature to build buzzers, sirens, or even simple musical instruments. It is great for creating sound effects in electronic projects.
  • Touch-Sensitive Switches: In the monostable mode, it is possible to build touch-sensitive switches. This can be used to control other components in a circuit.
  • PWM (Pulse Width Modulation) Generators: This can control the speed of a DC motor, or the brightness of an LED.
  • Automotive Electronics: The 555 timer is used in various applications, like turn signals and hazard lights.
  • Industrial Control Systems: The 555 timer can be used in industrial applications such as timers, oscillators, and pulse generators.

And that’s just a tiny fraction of what this chip can do! Its versatility makes it a go-to component for all sorts of projects. The 555 timer is a valuable component for any electronics enthusiast.

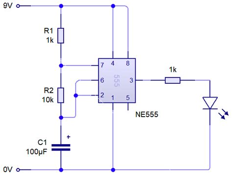
Getting Started: Building Your First 555 Timer Circuit

Ready to get your hands dirty and start experimenting? Building a basic 555 timer circuit is a great way to learn. Here’s what you’ll need: Now, let’s get you set up to start your project.

  • 555 Timer IC: Of course!
  • Breadboard: This will make it easy to prototype and connect your components.
  • Resistors: You’ll need a few resistors of different values (e.g., 1kΩ, 10kΩ).
  • Capacitor: A capacitor (e.g., 0.1μF) is essential for timing.
  • LED (optional): To see your circuit in action!
  • Power Supply: A 5V or 9V power supply is perfect.
  • Jumper wires: To connect everything on the breadboard.

Once you have your components, you can follow a simple circuit diagram to build a basic astable oscillator (blinking LED) or a monostable timer. There are tons of tutorials and circuit diagrams available online. Just search for