Pierer Mobility AG: What You Need To Know

V.Sislam 16 views
Pierer Mobility AG: What You Need To Know

Pierer Mobility AG: What You Need to Know

Hey guys, let’s dive into the world of Pierer Mobility AG , a name you might recognize if you’re into motorcycles, especially those with that distinctive orange flair. This company is a serious player in the two-wheeler industry, and understanding who they are and what they do is pretty cool, whether you’re a rider, an investor, or just a curious mind. We’re going to break down what makes Pierer Mobility AG tick, covering their brands, their history, and why they’re a big deal in the global market. So, buckle up, or rather, put on your helmet, as we explore this dynamic company. Their influence stretches across various segments of the motorcycling world, from off-road dominance to stylish street bikes, making them a fascinating subject for anyone interested in the automotive sector.

The Heart of the Operation: Brands Under the Pierer Umbrella

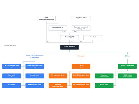
When we talk about Pierer Mobility AG , we’re really talking about a powerhouse of well-known brands, most notably KTM . You know, the guys behind those legendary Ready to Race machines? KTM is the flagship, and it’s a brand synonymous with high performance, innovation, and a whole lot of racing pedigree. From their iconic off-road bikes that dominate motocross and enduro championships to their powerful street motorcycles that carve up canyons, KTM is a name that resonates with enthusiasts worldwide. But Pierer Mobility AG isn’t just about KTM. They also have a significant stake in Husqvarna Motorcycles , a brand with a rich heritage dating back to the 1900s, known for its blend of classic design and modern engineering, particularly in the off-road and dual-sport segments. Furthermore, the acquisition of GASGAS has added another vibrant dimension to their portfolio, injecting a youthful energy and a focus on fun, accessible, and performance-oriented off-road and street bikes. This multi-brand strategy allows Pierer Mobility AG to cater to a diverse range of riders and market segments, from seasoned professionals to weekend warriors, ensuring broad market appeal and a robust presence across different niches in the powersports industry. Each brand retains its unique identity and history, yet benefits from the synergies and financial strength of the larger group, creating a compelling ecosystem for motorcycling enthusiasts.

A Journey Through Time: The Evolution of Pierer Mobility AG

The story of Pierer Mobility AG is one of strategic growth and visionary leadership. While the KTM brand itself has a history stretching back to 1934, the modern Pierer Mobility AG as we know it today has evolved significantly over the past few decades. A pivotal moment was the acquisition of a majority stake in KTM by Stefan Pierer and his partners in the early 2000s. This marked the beginning of a new era for the company, focusing on expanding its product range, global reach, and technological capabilities. Under this new leadership, KTM experienced a remarkable turnaround and growth spurt. The company didn’t just stick to its successful off-road lineup; it boldly entered the street motorcycle market, introducing a range of highly competitive and desirable models that quickly gained critical acclaim and market share. This expansion was not limited to organic growth. Pierer Mobility AG has a knack for strategic acquisitions. The integration of Husqvarna Motorcycles, a legendary Swedish brand with a storied past, into the group was a game-changer. It allowed Pierer Mobility to leverage Husqvarna’s heritage and engineering prowess, particularly in the premium segment, while maintaining its distinct brand character. More recently, the acquisition of GASGAS further solidified their position in the off-road sector, offering a more accessible and spirited alternative. This calculated expansion, combined with a relentless focus on innovation and racing success, has transformed Pierer Mobility AG from a regional player into a global force in the motorcycle industry. Their journey is a testament to smart business strategies, a deep understanding of the market, and an unwavering passion for two-wheeled performance.

Beyond Motorcycles: Diversification and Future Ventures

While Pierer Mobility AG is undeniably synonymous with high-performance motorcycles, their vision extends beyond the two-wheeled world. The company has been actively exploring and investing in e-mobility solutions, recognizing the seismic shift happening in the transportation sector. This forward-thinking approach is crucial for long-term sustainability and growth. They’ve already introduced electric versions of some of their popular models, particularly for younger riders and off-road enthusiasts, like the KTM Freeride E and the electric motocross bikes from GASGAS and Husqvarna. This demonstrates a commitment to embracing new technologies and cleaner alternatives without compromising the performance and excitement that their brands are known for. Furthermore, Pierer Mobility AG has strategically partnered with other major automotive players. A significant alliance has been with Bajaj Auto from India. This collaboration is not just about distribution; it involves joint development and manufacturing, allowing Pierer Mobility to leverage Bajaj’s vast manufacturing capabilities and access to the rapidly growing Asian markets. This partnership has been instrumental in producing smaller-displacement, high-quality motorcycles for global markets, effectively expanding their footprint and offering more accessible entry points into the Pierer Mobility ecosystem. These diversification efforts, including a strong push into electric powertrains and strategic international partnerships, position Pierer Mobility AG not just as a leader in traditional combustion engine motorcycles but as a forward-looking entity prepared for the future of personal mobility. Their ability to adapt and innovate across different technological frontiers and geographical regions is key to their continued success and relevance in an ever-changing global landscape. It’s clear they’re not just building bikes for today, but shaping the future of riding.

The KTM Group: Racing DNA and Innovation

The core identity of Pierer Mobility AG is deeply intertwined with the KTM Group ’s relentless pursuit of racing excellence and technological innovation. KTM itself is a brand forged in the crucible of competition. From its early days dominating off-road disciplines like motocross and enduro to its increasingly strong presence in MotoGP, racing is not just a marketing tool; it’s embedded in the company’s DNA. The lessons learned on the track, pushing the limits of engine performance, chassis dynamics, and rider ergonomics, are directly translated into the production bikes that consumers can buy. This ‘win on Sunday, sell on Monday’ philosophy is a powerful driver of their product development. Think about the incredible success KTM has had in Dakar Rally for years, or their consistent podium finishes in MotoGP – these aren’t accidents. They are the result of sustained investment in R&D, a culture that encourages risk-taking, and a team of engineers and riders who are constantly seeking an edge. This focus on innovation isn’t limited to speed and power. Pierer Mobility AG, through the KTM Group, also invests heavily in areas like advanced electronics, rider aids, and manufacturing techniques. They were early adopters of technologies like ride-by-wire, traction control, and different engine modes on their street bikes, bringing features previously found only in high-end superbikes to a broader range of their models. The integration of Husqvarna and GASGAS further amplifies this R&D synergy. While each brand maintains its unique character, they benefit from shared platforms, engineering expertise, and manufacturing efficiencies. This allows for faster development cycles and the ability to bring cutting-edge technology to market across multiple brands. The commitment to innovation also extends to exploring new materials and manufacturing processes to enhance performance, reduce weight, and improve durability. Ultimately, the KTM Group’s fusion of a powerful racing heritage with a forward-looking approach to technological advancement is what defines Pierer Mobility AG and keeps its brands at the forefront of the powersports industry, offering riders the thrill and performance they crave.

Global Reach and Market Strategy

Pierer Mobility AG isn’t just a European powerhouse; it’s a truly global entity with an ambitious market strategy. While its roots and primary manufacturing base are in Austria, the company has strategically expanded its reach across continents. A cornerstone of this global strategy is its strong partnership with Bajaj Auto in India. This collaboration is a masterclass in leveraging local expertise and manufacturing capabilities for international success. Through Bajaj, Pierer Mobility AG can efficiently produce and distribute smaller-displacement motorcycles – think 125cc to 390cc models – that are perfectly suited for developing markets and for riders seeking accessible, high-quality entry-level options. These bikes are not just for India; they are exported worldwide, forming a crucial part of the KTM and Husqvarna lineups in many regions. Beyond this key partnership, Pierer Mobility AG actively cultivates its dealer networks and brand presence in major markets like North America, Australia, and Asia. They understand that different regions have unique preferences and regulatory environments, so their approach is tailored. For instance, in the US, the focus might be more on their larger displacement street bikes and potent off-road machines, while in Europe, the diverse range caters to a broader spectrum of riders. The acquisition of Husqvarna and GASGAS also plays a vital role in this global expansion, allowing them to tap into different customer demographics and geographic areas where these brands might already have a strong following or offer a unique proposition. Their marketing is also globally consistent, emphasizing performance, adventure, and the ‘Ready to Race’ ethos across all markets, creating a unified brand image. This multi-faceted approach – combining strong European engineering, strategic alliances, localized product offerings, and a consistent global brand message – is fundamental to Pierer Mobility AG’s success and its position as one of the world’s leading motorcycle manufacturers. They are adept at navigating the complexities of international business, ensuring their bikes are not only desirable but also accessible to riders around the globe, solidifying their status as a major player on the world stage.

Conclusion: A Dynamic Force in Mobility

So there you have it, guys! Pierer Mobility AG is far more than just a motorcycle manufacturer. It’s a dynamic, forward-thinking company that has successfully built a portfolio of iconic brands – KTM, Husqvarna, and GASGAS – each with its own distinct identity and loyal following. Their strategy, blending a deep-rooted passion for racing and performance with smart business acumen, has propelled them to the forefront of the global powersports industry. From dominating off-road tracks to making waves on the MotoGP circuits, and from expanding into the burgeoning electric vehicle market to forging crucial international partnerships, Pierer Mobility AG demonstrates a remarkable ability to adapt and innovate. They are not content with resting on their laurels; instead, they are actively shaping the future of motorcycling and personal mobility. Whether you’re a seasoned rider seeking the thrill of a high-performance machine or simply interested in the business of cool vehicles, Pierer Mobility AG is a name worth watching. Their journey is a compelling narrative of growth, resilience, and a relentless pursuit of excellence, making them a truly significant force in the mobility landscape today and for years to come. Keep an eye on them, because they’re definitely not slowing down!